本文最后更新于62 天前,其中的信息可能已经过时,如有错误请发送邮件到big_fw@foxmail.com
引脚确定了,就开始做电路板了。
一、原理图设计
因为嘉立创有每个月免费两次样板,使用使用嘉立创EDA来绘制原理图和PCB。
(1)STM32最小系统和舵机接口

说实话,没啥好说的。。。。我也不知道说啥
(2)电源

从外部接入12V,12V接TMC2209的VS,使用RT7272芯片将12V转换为5V,5V给舵机供电,再通过LDO(RT9013-33GB)转换为3.3V给STM32和其他外设供电。
因为LDO的输出电压是连续、平滑的,波纹非常小。这对于STM32内部那些精密的模拟电路(如ADC(模数转换器)、比较器)和时钟系统来说至关重要。
(3)LCD接口

用来连接屏幕,用的都是STM32中FSMC的引脚
(4)TMC2209

照着手册画的,因为不打算使用串口跟TMC2209图像,所以就没弄接口
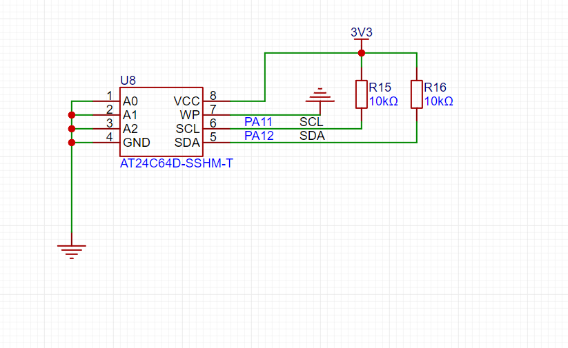
(5)AT24C64

AT24C64,用来存储grbl的参数配置,连接也很简单。使用IIC通信,需要接上拉电阻。
(6)CH340、Type-C 串口通信

CH340是一款在嵌入式开发中非常常见、也极其有用的芯片。它是一个USB转串口芯片,主要负责在计算机和单片机之间搭建一条稳定、方便的通信桥梁。
Type-C负责与电脑的接口连接。因为不打算使用Type-C接口的5V输入,所以直接悬空了,但是GND要接入整个系统的GND。
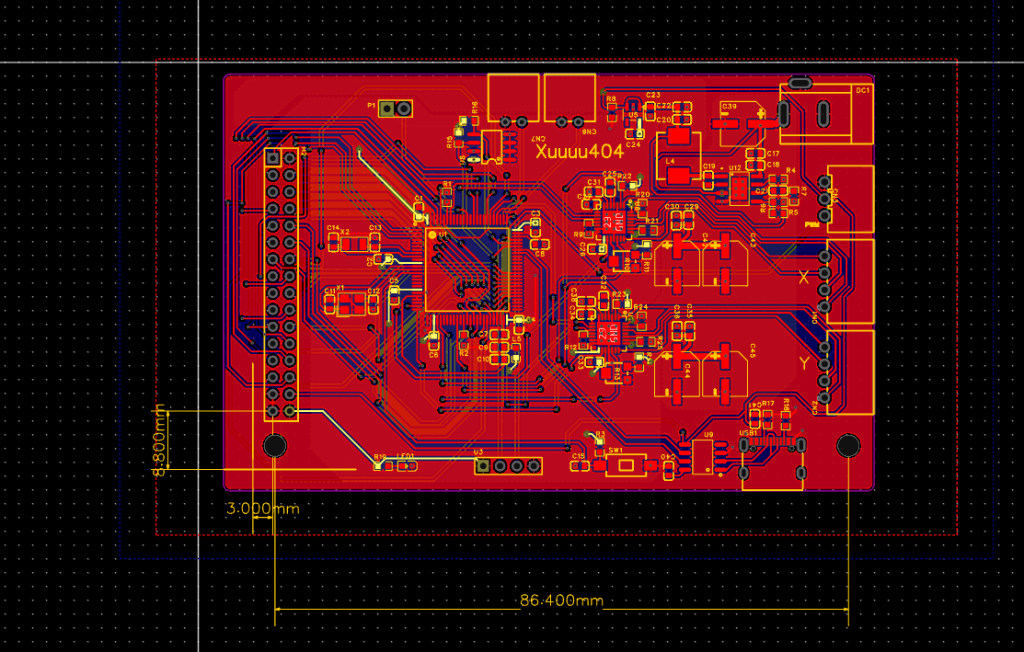
二、PCB设计、焊接
这次PCB为四层板,层叠结构为顶层信号层-GND-PWR-底层信号层
需要注意的是退耦电容的摆放,和开关电源尽量形成短回路。


板子到手

焊接完贴片类型的器件后,先测一下电压输出对不对


可以看到5V和3.3V都输出正常。

焊接完成









